
-
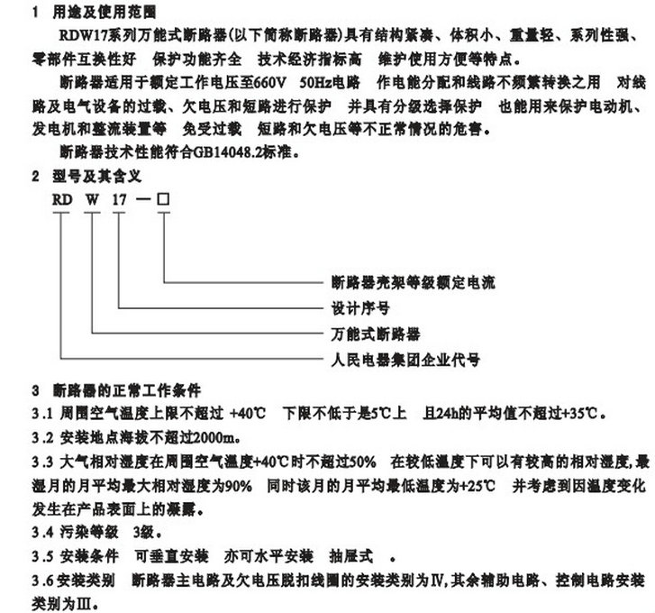
人民电器RDW17系列万能式断路器说明书
- 大小:3.31M
- 语言:简体中文
- 类别: 机电五金
- 系统:Winxp/vista/win7/2000/2003
使用手机助手
版本: | 更新时间: 2024-12-25
同类推荐
最新更新
人民电器RDW17系列万能式断路器说明书评论
-
1楼 华军网友 2019-12-30 09:06:49人民电器RDW17系列万能式断路器说明书很好用,谢谢啦!!
-
2楼 华军网友 2013-01-09 13:12:50人民电器RDW17系列万能式断路器说明书软件非常好用,下载速度很快,很方便!
-
3楼 华军网友 2021-02-08 02:33:52人民电器RDW17系列万能式断路器说明书超级棒!点一亿个赞!!!